近日,园艺科学与工程学院胡大刚教授领衔的苹果果实品质形成与保持应用团队在国际著名学术期刊《The Plant Journal》在线发表了题为“The BTB-BACK-TAZ domain protein MdBT2 reduces drought resistance by weakening the positive regulatory effect of MdHDZ27 on apple drought tolerance via ubiquitination”的研究论文。已毕业博士研究生张全艳(现就职于临沂大学)、博士研究生马昌宁和顾凯迪为论文共同第一作者,胡大刚教授和“山东省博士后人才创新计划”支持者孙权博士后为共同通讯作者。
干旱胁迫是作物生长和产量面临的主要挑战之一。在不断变化的气候条件下,苹果树更加容易遭到干旱的胁迫,进一步探究苹果对干旱胁迫的响应机制至关重要。阐明苹果对干旱胁迫响应的分子机制是提高果实品质的基础。
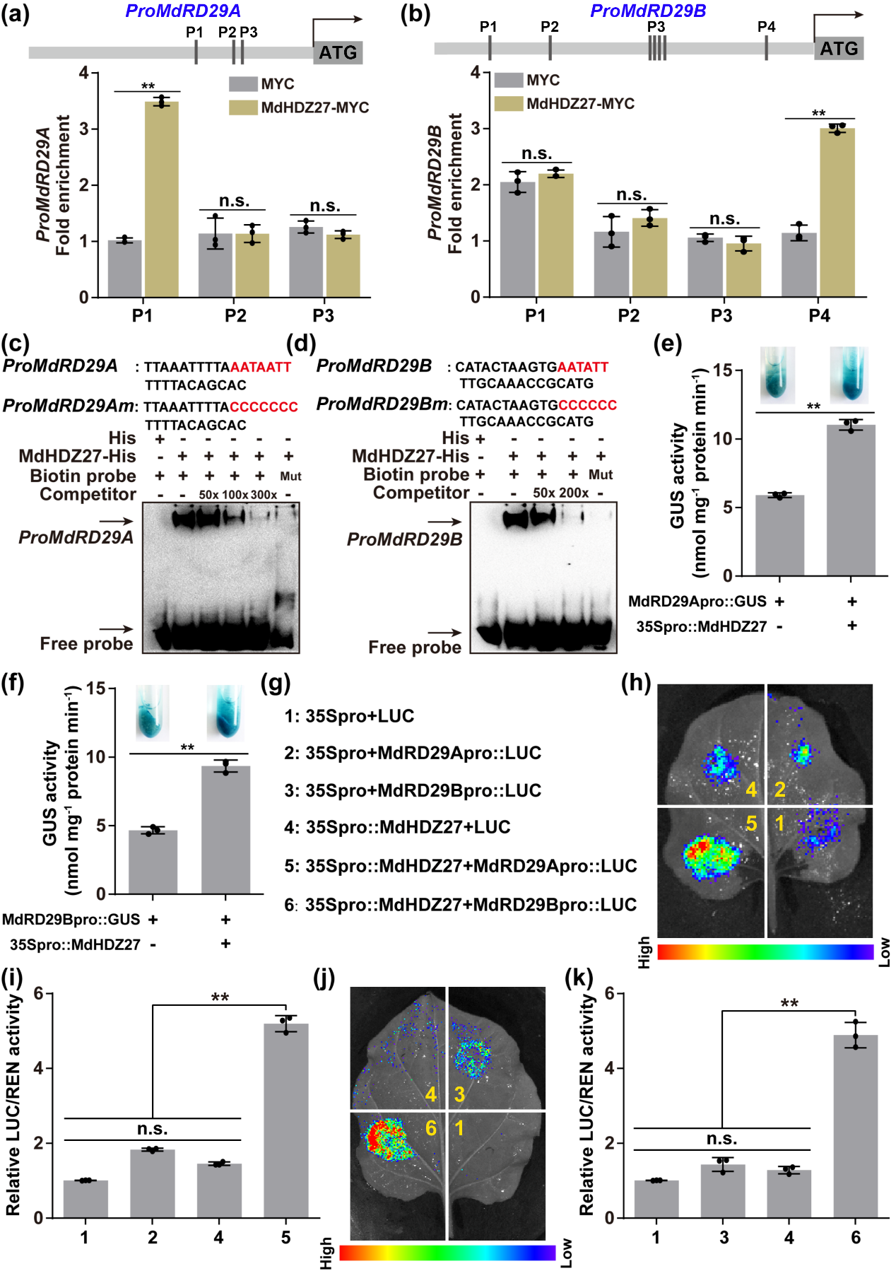
该研究基于BTB-BACK-TAZ蛋白MdBT2的转基因苹果植株,对MdBT2调节苹果耐旱性进行研究。测定发现,MdBT2负调控苹果植株的耐旱性。进一步以MdBT2蛋白为诱饵,利用酵母双杂交筛库实验,筛选获得一个与MdBT2互作的HD-Zip家族转录因子MdHDZ27。转基因实验表明,超量表达MdHDZ27可以显著促进耐旱基因MdRD29A和MdRD29B表达,进而提升转基因植株的耐旱性。

图1 MdHDZ27激活MdRD29A和MdRD29B表达
分子生化分析表明,MdHDZ27直接结合并激活MdRD29A和MdRD29B的启动子。此外,体外和体内实验显示,MdBT2通过泛素/26S蛋白酶体途径与MdHDZ27相互作用并使其泛素化。该泛素化修饰的发生,导致MdHDZ27的降解,并削弱MdHDZ27对MdRD29A和MdRD29B的转录激活作用。本研究进一步利用一系列转基因实验,进一步阐明MdBT2和MdHDZ27之间的作用关系及相互作用对苹果植株抗旱性的影响。
基于上述揭示的分子调控机制,该团队构建了MdBT2-MdHDZ27模块介导苹果耐旱性的分子调控网络,为研发提升苹果耐旱性的新技术、新方法和创制苹果耐旱新种质提供理论依据和有效靶位点。

图2 MdBT2-MdHDZ27模块调节苹果耐旱性的分子模型
该研究得到了国家重点研发计划项目、国家自然科学基金优秀青年基金、面上基金、青年基金、博士后面上项目和山东省青年基金的资助和支持。
编 辑:万 千
审 核:贾 波








