近期,Horticulture Research在线发表了题为ABIOTIC STRESS GENE 1 mediates aroma volatiles accumulation by activating MdLOX1a in apple的研究论文,揭示了胁迫响应基因MdASG1转录激活MdLOX1a表达参与脂氧合酶途径,促进果实香气化合物合成的分析子机制。园艺科学与工程学院陈学森教授和张宗营副教授为该论文的通讯作者,课题组已毕业博士研究生张静为第一作者,王楠教授、房鸿成副教授、博士研究生王永旭、张淑辉、刘文军等也参与了该项工作。
果实香气是多种挥发性化合物的混合物,是影响消费者喜好和市场竞争力的重要感官特性。在苹果中,香气化合物的合成主要通过脂氧合酶途径实现,这一途径对于脂肪酸分解形成酯类化合物至关重要。另外,适度逆境可提高果实品质,但关于胁迫介导果实香气化合物合成的调控机制研究较少。
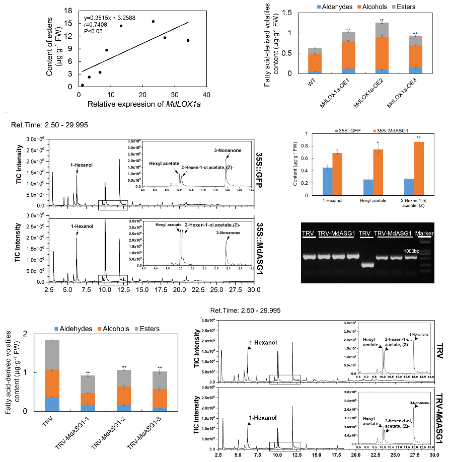
本研究通过线性回归分析和转基因验证,发现脂氧合酶MdLOX1a与果实酯类化合物合成密切相关。通过酵母单杂筛选,鉴定一种称为MdASG1(ABIOTIC STRESS GENE 1)的蛋白,它作为正调控因子促进MdLOX1a的表达及酯类化合物的合成,并通过遗传转化及GC-MS分析验证以上结果。

此外,在盐胁迫条件下,MdASG1的超表达增强了番茄和苹果愈伤组织的耐盐性,伴随着较高的脂肪酸衍生挥发物含量。而MdASG1-Cas9敲除的愈伤组织则对盐胁迫没有反应,无法促进脂肪酸衍生挥发物的合成。

综上所述,MdASG1通过激活MdLOX1a的表达,参与脂氧合酶途径,同时MdASG1响应盐胁迫进一步促进果实挥发性香气物质合成。这一发现首次明确盐碱响应因子对果实香气合成的分子调控机制,对未来利用盐碱地生产并提高果实品质提供理论依据。
本研究得到了国家自然科学基金、山东省自然科学基金、山东省农业品种改良项目的资助。
编 辑:万 千
审 核:贾 波








