近日,动物科技学院师科荣课题组在Virulence在线发表了题为“Identification of fecal microbes as potential biomarkers for early diagnosis of fatty liver disease in cattle”的研究论文。已毕业硕士生孙浩铭和在读博士生刘廷俊为该论文的第一作者,师科荣教授为论文的通讯作者。
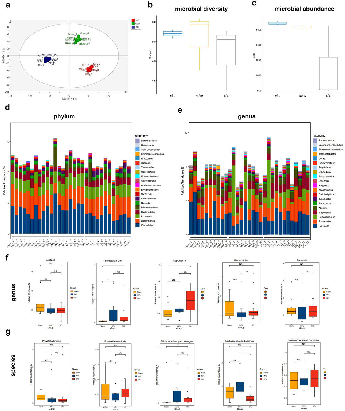
肠道菌群是机体健康的“隐形守护者”,也是慢性病的“隐形推手”。脂肪肝等代谢性疾病与肠道菌群失衡密切相关。研究发现患脂肪肝的奶牛,粪便微生物组成发生显著变化,证明肠道微生物在代谢紊乱的发病机制中起着重要作用。在这项研究中,源于粪便的微生物及微生物蛋白被鉴定并证明可作为牛脂肪肝早期诊断的生物标志物。例如,属水平粪便微生物Lachnoanaerobaculus(毛绒厌氧杆菌)和Bifidobacterium(双歧杆菌)组合可用于区分中度(MFL)和重度脂肪肝(SFL)奶牛,受试者工作特征(ROC)分析显示AUC(曲线下面积)值分别达到0.944和0.867;种水平粪便微生物Bifidobacterium pseudolongum(假长双歧杆菌)和Lachnospiraceae(毛螺科菌)的组合AUC值分别达到0.922和0.985。其中,假长双歧杆菌被认为是诊断代谢紊乱症的突出的潜在生物标志物,丰度差异最显著的20种微生物蛋白都源于假长双歧杆菌。利用围产期奶牛的(空腹)粪便进行预警性诊断,及时调整饲养方案可有效预防产后奶量减产及后续繁殖障碍,助力奶业提质增效。这项研究结果证实,粪便菌群失调特征可以作为(非酒精性)脂肪肝(NAFLD)的预警性诊断依据,同时,为治疗NAFLD的粪菌移植(FMT)试验提供了线索。假长双歧杆菌可作为潜在的益生元用于治疗NAFLD。

课题组自2013年开始聚焦于围产期发生脂肪肝的遗传机制研究,同时,致力于研发预警性诊断围产期脂肪肝奶牛的新型标志物,已在Cell and Bioscience、Cellular and Molecular Life Sciences、Cells等刊物发表系列研究成果。该论文是课题组研发新型无创诊断标志物工作取得的又一突破。课题组研发的系列无创诊断新型标志物申请或授权多项国际发明专利(PCT)。研究先后得到了国家自然科学基金项目、国家重点研发计划、科技创新2030农业生物育种国家科技重大专项、山东省农业良种工程项目、山东省自然科学基金项目的资助。
论文链接:https://doi.org/10.1080/21505594.2025.2530166
编 辑:万 千
审 核:贾 波








